Skip to main content

Prop 218

3 Bulb Light Image

Citywide Ballot Preparation (Prop 218)

The Bureau's proactive LED Conversion Program has saved millions in energy costs and continues to generate cost savings; however, the Street Lighting District Assessment model, which funds Bureau operations, is unsustainable for the future. The tax assessments for the City's Street Lighting District Assessment have remained the same since 1996, in compliance with Proposition 218. The Bureau is planning for a citywide ballot to update over 550,000 frozen parcels to current costs in order to properly maintain the City's system of 223,000 streetlights. The status of a citywide Ballot remains pending.

Phase 1 Flowchart
Phase 2 Flowchart
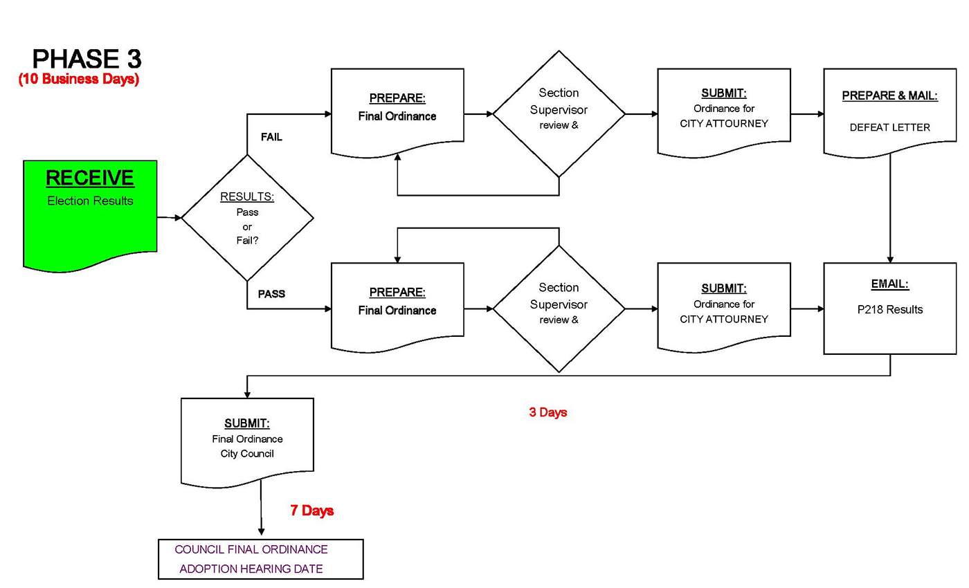
Phase 3 Flowchart

FAQ

    California voters passed Proposition 218 “Right to Vote on Taxes Act” in November, 1996 with the portion pertaining to assessments effective on July 1, 1997. Proposition 218 impacted the City of Los Angeles, Bureau of Street Lighting and made changes to our assessment law. Proposition 218 is an amendment to the California Constitution (Articles XIIIC and XIIID) requiring local governments to conduct a voter approval process amongst benefitting property owners for any new assessment before it could be levied. A voter approval process was not required by local governments to impose assessments onto benefitting property owners prior to the passage of Proposition 218; only Council approval at a scheduled Hearing was required. We must comply with both existing statutes and the new Constitutional requirements.

    Street lighting maintenance assessment is not a tax. It is a levy or charge for a special benefit conferred upon specific properties, and is used to finance all costs of street lighting maintenance, operation, and services. Properties are considered to receive a special benefit from the lighting if the portion of roadway and sidewalk adjacent to the property is receiving significant illumination from the lighting. (The City is not responsible for lighting up front yards of properties)

    Properties which do not receive special benefit are not assessed, and properties which benefit are assessed regardless of ownership (ex. Federal government, City of Los Angeles). For any given street lighting district, if the maintenance assessments cannot be collected, then the lighting within the district must be removed from service, in accordance with the Street Lighting Policy adopted by the City Council on December 19, 1997.

    On the other hand, taxes are collected and placed into a general fund for general governmental purposes. Lighting which do not benefit specific properties is considered General Benefit and is financed by general funds.

    Special Benefit is the direct street lighting benefit to a property, and to its owner or users, based on the existence of the nearby street lighting systems that is designed to illuminate the roadway and sidewalk adjacent to the specific property at night. When there is a single streetlight in front of or near the property in question, there is special benefit to the extent that the roadway and sidewalk are illuminated, notwithstanding that the street lighting system for the block is incomplete. Proposition 218 allows the assessment of properties which receive special benefit, to the extent that the assessment is not greater than the reasonable cost of the proportional special benefit conferred on those parcels.

    General Benefit is defined as a benefit to properties in the surrounding community or a benefit to the public in general resulting from the improvements, activities or services to be provided by the assessment levy. These benefits include the benefit from street lighting systems for locations that do not benefit specific properties, as well as interim lighting for minimal traffic safety on wooden power poles and permanent lighting at intersections with mast arm or traffic vehicular heads. Any special benefit from these lights will be intangible and not quantifiable in relation to their General Benefit use. Proposition 218 requires the City to finance general benefit costs from other than property assessments. These costs are financed from public funds.

    Based on Council Policy, Los Angeles Administrative Code, annual City Budgets, and assessment proceedings, assessments are for the total estimated amount of the cost of operation and maintenance.

    All costs of street lighting maintenance and operation for the subject lighting systems deemed as special benefit are to be assessed - none are to be financed with public funds.

    The total estimated amounts of revenues and operating costs for previously assessed parcels are shown in the annual reports for the Los Angeles City Street Lighting Maintenance Assessment District (LACLD). The assessment rates are based on these estimates, which rely on actual costs for previous years, and on historic relationships between the different rates.

    Proper maintenance and operation of the streetlight infrastructure benefits all properties within the District by providing security, safety, and community character and vitality.

    In addition, Proposition 218, the "Right to Vote on Taxes Act" which was approved on the November 1996 statewide ballot and added Article XIIID to the California Constitution, requires that a parcel's assessment may not exceed the reasonable cost for the proportional special benefit conferred on that parcel. Article XIIID provides that only special benefits are assessable and the City must separate the general benefits from the special benefits. It also requires that publicly owned properties, which benefit from the improvements, be assessed.

    METHODOLOGY

    The process of determining maintenance assessments for each parcel is based on evaluating three areas of calculation which are relative to the amount of special benefit received. These areas of calculation are: equivalent dwelling units (EDU), benefit zones (rates), and adjustment factors.

    Assessment Calculation for a Parcel

    Assessment Cost = (Equivalent Dwelling Units) x (Benefit Zone Rate) x (Adjustment Factor)

    Where, Adjustment Factor = (Benefit Factor) x (Partial Lighting Factor) x (Lot Shape Factor)

    The following section explains each area of calculation in more detail:

    EQUIVALENT DWELLING UNITS The calculation will take into account the different land uses on the properties for comparative purposes. (E.g. A vacant property vs. a multiple family property vs. a commercial property.)

    The medium density single-family residential parcel has been selected as the basic unit for calculation of assessments; therefore, the medium density single-family residential parcel is defined as one (1) Equivalent Dwelling Unit (EDU). The calculation methodology developed relates all other land uses, and their respective lot sizes, to the medium density single-family residential land use. The determination of the EDU takes into account two factors in relation to a SFR: land use, and the lot size.

    LAND USE OF THE PARCEL The EDU is adjusted in accordance with the land use of the property. The factor assigned is related to the approximate use or trips generated for a particular property type. For example, multiple family residences, with many dwelling units, will have more use of the property and of a street lighting system, compared to SFR. Similarly, vacant properties and agricultural properties of similar size, will have less use and benefit, compared to SFR. The land use adjustment determines the proportional special benefit that the parcel derives from the use of the street lighting system within the vicinity.

    SIZE OF THE PARCEL One of the factors in determining the EDU of all properties is evaluating the size of a parcel compared to the average lot size of a medium density SFR. Based on an analysis of all of the properties within the City of Los Angeles, it has be determined that the average medium SFR lot size is approximately 7,000 to 8,000 sq. ft. From this same data, the EDU conversion factor is adjusted proportionally with respect to various land use distributions across eight lot size categories. They are: less than 0.1 acres, 0.1 to 0.2 acres, 0.2 to 0.4 acres, 0.4 to 0.8 acres, 0.8 to 1.5 acres, 1.5 to 3.0 acres, 3.0 to 6.0 acres, and greater than 6.0 acres.

    TABLE 1 - EQUIVALENT DWELLING UNIT (EDU)

    LAND USEACREAGE

        < 0.1    

        0.1-0.2    

        0.2-0.4    

        0.4-0.8    

        0.8-1.5    

        1.5-3.0    

        3.0-6.0    

        > 6.0   

    RESIDENTIALSINGLE FAMILY

    0.75

    1

    1.25

    1.5

    1.75

    2

    2.25

    2.5

    MULTI-FAMILY

    APARTMENTS

    CONDOS

    PRIVATE

    COMMUNITIES

      2 – 4 units 

    1.5

    1.75

    3.25

    5.5

    8

    11

    14

    18

      5 - 15 units  

    1.75

    2

    3.75

    6.25

    9

    13

    15

    21

      16 - 25 units  

    2

    2.5

    4.5

    7

    10

    15

    17

    25

      26 - 50 units  

    2.5

    3

    5

    8

    11.5

    17

    19

    30

      > 50 units  

    3

    4

    6

    9.5

    13

    19

    25

    40

    NON-RESIDENTIALCOMMERCIAL, INSTITUTION, GOVERNMENT

    0.75

    1.25

    2

    4

    6

    11.5

    20

    40

    INDUSTRIAL, UTILITY

    0.5

    1

    1.25

    2.25

    4

    7

    10

    25

    MOBILE HOME, PARKS

    0.35

    0.75

    1

    1.75

    3

    4.25

    7.5

    15

    VACANT, AGRICULTURE

    0.25

    0.5

    0.75

    1.25

    1.75

    3.5

    4.5

    8

    RESIDENTIAL

    Residential properties include single family residential parcels and multiple family residential parcels. Single Family Residential (SFR) Parcels: All SFR parcels with lot sizes equal to 0.1 acre, and up to 0.2 acre, are considered medium density SFR, and are assigned the value of 1 equivalent dwelling unit (EDU).

    Multi-Family Residential (MFR) Parcels: The equivalencies of multi-residential land uses, such as apartments, condominiums, and private communities, are calculated based on their respective population densities (dwelling units to lot size), and their residential land uses as they relate to the medium-density SFR. These factors are derived from trip generation rates and estimated wastewater usage, which are both related to population density and usage.

    NON-RESIDENTIAL

    Non-residential properties include commercial, government, institutional (such as schools, churches and hospitals), industrial, utility, mobile homes, parks, vacant lots, and agricultural.

    Vacant and agricultural properties consists of parcels with few or no improved structures. Utilization of vacant property is significantly less than improved property, therefore receive substantially less lighting benefit.

    BENEFIT ZONES (RATES)

    Benefit Zones are used to differentiate between the different types of lighting services each parcel receives. These zones indicate the type of lighting system used (i.e. ornamental, modern, pedestrian, etc.), as well as the location where the lighting system will be installed (i.e. arterial, residential, etc.)

    Each benefit zone will have a specific assessment rate associated with it. The rates associated with these zones have been set in accordance to the Bureau's current maintenance district. These rates include costs for energy, maintenance, administration and eventual replacement.

    The assessment each parcel receives will be relative to the proportioned benefit received from each benefit zone. Parcel receiving benefit from multiple lighting systems, may be included in multiple benefit zones relative to the proportioned benefit.

    Zones may be adjusted due to any identified general benefit component. For parcels on corners with more than one lit side, the parcel will be zoned per the side that the property takes access. We have determined that there are five (7) different levels of benefit within the District, and these are distinguished by different zone designations. The zones identified below are assumed to utilize energy efficient lamps. Any request for lamps that are not energy efficient or require additional maintenance will need to be evaluated and the rate will need to be adjusted accordingly.

    TABLE 2 – BENEFIT ZONE SUMMARY

    BENEFIT ZONE

    DESCRIPTION

    RATE

    Zone 1

    This zone is an ornamental lighting system on residential streets. This lighting system generally is used to illuminate the roadway and sidewalk areas.

    $137.07
    Zone 2

    This zone is a modern lighting system on residential streets.

    $101.62
    Zone 3

    This zone is a modern lighting system on arterial streets.

    $226.55
    Zone 4

    This zone is applied to lighting systems that require additional maintenance or energy greater than standard energy efficient lamps.

    $35.87
    Zone 5

    This zone is for special stand alone pedestrian electroliers on arterial streets. The lighting system provides illumination for pedestrian use only. This zone would be in addition to zone's 1, 2, 3 or 4.

    $148.97
    Zone 6

    This zone is for special pedestrian systems that are attached to existing roadway electroliers. This zone would be in addition to zone's 1, 2, 3 or 4.

    $89.86

    The following table provides more detail regarding the maximum assessment rates for each of the Zones:

    TABLE 3 – ASSESSMENT RATE DETAILS

    ZONE

    Admin

    &

    Eng

    Energy

    (ECA,

    Utility Users

    Tax)

    Replace

    Repair

    Tree Trim

    Total BU

    Total
    FY 2004-05

    Max $/BU*

    Total
    FY 2025-26**

    1

    $541,745

    $ 1,175,461.83

    $450,130

    $548,859

    $120,264

    34,343.44

    $82.59

    $137.07

    2

    $6,008,929

    $10,636,819.25

    $4,992,757

    $6,087,840

    $1,333,943

    474,857.79

    $61.20

    $101.62

    3

    $2,252,888

    $ 4,622,360.97

    $1,871,902

    $2,282,474

    $500,126

    84,486.29

    $136.47

    $226.55

    4

    $5,967

    $ 315,887.76

    $0

    $6,045

    $0

    15,182.44

    $21.60

    $35.87

    5

    $205,715

    $ 536,528.47

    $170,926

    $208,416

    $45,667

    13,273.31

    $89.78

    $148.97

    6

    $762

    $ 297,504.72

    $14,284

    $772

    $0

    6,336.65

    $54.14

    $89.86

    TOTAL

    $9,016,006

    $17,584,563

    $7,500,000

    $9,134,407

    $2,000,000

    N/A

    $45,234,970

    N/A

    *For each year following the first year of the assessment, the amounts of the assessments designated in the assessment roll may be increased annually, without further notice or ballot, by no more than the annual Consumer Price Index (CPI) for the Los Angeles area, provided by the U.S. Dept. of Labor (Bureau of Labor Statistics). The annual Consumer Price Index (CPI) will be calculated from the calendar year (January 1- December 31) just prior to the assessment period affected (July 1- June 30).

    **Assessment Rate adjusted by 3.30% in February 2025 for the annual Consumer Price Index (CPI) for the 2024 calendar year (January 1 - December 31).

    Note: Duplexes are charged 130% of the normal rate. Triplexes are charged 140% of the normal rate. Four-plexes are charged 150% of the normal rate. SFR parcels on arterial streets (zone 3) are charged 75% of the normal rate.

    ADJUSTMENT FACTORS

    These include benefit factors, partial lighting factors, and lot shape factors. Benefit Factors will define the benefit associated with the use of the property. Partial lighting factors will define the proportion of lighting benefit received by the affected properties. Lot shape factors will provide adjustments for odd shaped lots where the available benefiting frontage is disproportionate to the relative amount of lighting benefit received (e.g. flag-lots, corner lots, etc.).

    Benefit Factors - The EDU rates are modified by Benefit Factors that relate to how a particular land use benefits from streetlights. The amount of benefit received will vary with the different land use on the property. There are two categories from which the benefit of a parcel is derived:

    1. Security and Safety Benefit. The prevention of crime and the alleviation of the fear of crime at the assessed properties, and the prevention of local pedestrian and traffic accidents related to the assessed properties.

    2. Community Character and Vitality Benefit. The promotion of social interaction, promotion of business and industry, and the contribution to a positive night time visual image for the assessed properties.

    To assign the benefit factors, each land use is compared to residential properties. Residential properties are the base properties and are assigned benefit factors of 1 for both the "Security and Safety Benefit" and the "Community Character and Vitality Benefit". Commercial and Parks benefit similarly to residential property and therefore are assigned the same benefit factors. Industrial and utility properties receive benefits from added security and safety, but receive little to no benefit for community character and vitality, as the nature of these properties do not promote either. Likewise, vacant and agriculture properties receive benefits from added security and safety, although not at nearly the level of a developed property, but receive little benefit from additional community character and vitality.

    Table 4 below provides a summary of the Benefit Factors that are applied.

    TABLE 4 – STREET LIGHTING BENEFIT FACTORS

    Land Use

    Residential

    (non-arterial)

    Residential

    (arterial)

    Commercial

    Institutional (schools)

    Utility,

    Industrial

    Park

    Vacant,

    Agriculture

    Security and Safety

    1

    1

    1

    1

    1

    1

    0.5

    Community

    Character and Vitality

    1

    0.5

    1

    0.5

    0

    1

    0.5

    Subtotal:

    2

    1.5

    2

    1.5

    1

    2

    1

    Applied Benefit Factor

    1

    0.75

    1

    0.75

    0.5

    1

    0.5

    Partial Lighting Factors - The EDU rates are further modified by Partial Lighting Factors that take into consideration the amount of benefiting frontage lit by the streetlights. If almost the entire frontage of a parcel is lit, then the Partial Lighting Factor is 1.0. If the frontage of a parcel is not fully lit, then a Partial Lighting Factor of 0.75, 0.50 or 0.25 will be applied depending on the percentage of frontage lit.

    Lot Shape Factors - Lot shape factors will provide adjustments for odd shaped lots where the available benefiting frontage is disproportionate to the relative amount of lighting benefit received. For lots where the amount of lighting benefit received exceeds normal design standards, the assessment will be increased 10%. An example of this case would be corner lots with two or more benefiting sides, compared to similar shaped mid-block lots with only one benefiting side (normal configuration). For lots where the amount of lighting benefit received is less than comparable lots of similar size and land use, such as flag-lots, compound flag lots, or complex lots, they will receive assessment discounts of 25%, 50%, and 75%, respectively.

    The actual assessments levied in any fiscal year will be as approved by the City Council and may not exceed the maximum assessment rate without receiving property owner approval for increase. The actual annual assessment rates for each Zone will be calculated each year based on the estimated costs of operating and maintaining the street lighting system in the following fiscal year. The funding source to repair and maintain the City of Los Angeles' general benefit lights are not included in the estimated annual budget.

    For parcels with mixed use, such as a commercial / residential combination, the benefit units are calculated for each use separately, and the higher of the two calculations will be used.

    A Lighting District is an area determined to contain all parcels which will receive benefit from a given street lighting system specified under a street lighting plan. This means that it’s possible for your property to be in multiple districts if the street lights around the property were installed at different times by different street lighting plans. For example, if you own a corner lot, and you currently have street lights on one side of your property, then it’s likely you are in an existing assessment lighting district. If a new street lighting plan installs street lights on the other side of your property, then your property will be in two assessment lighting districts. However, your new total street lighting assessment will be the same regardless of your property being in multiple lighting districts or only one lighting district.

    Only those ballots received are counted; ballots not returned are not included in the tabulation. The ballot is weighted proportionally by the amount of the proposed assessment for the district. This weight is shown on your notice in the Assessment Information section, under “Proposed Annual Maintenance Assessment for the New Street Lighting” for “Your Parcel”, or on your ballot as the amount that will be subject to increase by the local Consumer Price Index. Ballots representing larger district assessments have a larger weight than ballots for smaller district assessments. The proposed assessments will be levied only if the weighted “YES” votes equal or exceed the weighted “NO” votes. If no ballots are returned, then all proposed assessments will be levied. If there is a weighted majority of “NO” votes received, regardless of how few ballots are returned, the assessments for the district shall not be imposed and the streetlights within the district will be removed from service.

    You will receive written notification only if your district has failed the election.

    No. The assessment will appear in your County Property Tax Bill as an assessment item.

    On the property tax bill, where your street lighting maintenance assessment appears, you will be paying maintenance assessments covering the fiscal year of when the street lighting system was first energized and when the lighting district was adopted. In subsequent years, your assessment amount will be the annual assessment amount for the district(s).

    It is indefinite as to when defeated lighting districts will be revisited since we have an abundance of new projects we need to process for a Prop. 218 ballot proceeding. However, if you have reason to believe that another ballot proceeding would be successful; you can initiate another ballot proceeding by following the REBALLOT PROCEDURE.

    PROCEDURE FOR REQUESTING A REBALLOT FOR A DEFEATED MAINTENANCE ASSESSMENT LIGHTING DISTRICT Since the City has already expended significant effort and expense to comply with Proposition 218 on the first ballot proceeding, and the results of that ballot election are respected, the requirements below are necessary to assure that the property owners want a 2nd ballot election, and that a new effort will not be wasted.

    A petition (English or Spanish) must be received by the Bureau of Street Lighting, Proposition 218 Compliance Section - see links to forms below - showing that approximately 60% of the property owners in the lighting district, weighted by assessment amounts, are willing to vote “YES” in the reballot to institute maintenance assessments for the lights.

    The petitions below are in Adobe Acrobat PDF file format. If you do not have the Acrobat Reader, you can download the free reader at the Adobe site. This site will provide the program and instructions for installation on your computer.

    Click here to go to the Adobe site.

    Reballot Petition (English)
    La Peticion Para Iniciar Un Re-voto (Espanol)

    The reballot will be processed as a 12 to 36 month assessment, whatever was assessed for in the original defeated district.

    TIME ALLOWED FOR RECEIPT OF PETITION

    The Bureau of Street Lighting, Proposition 218 Compliance Section must be contacted in writing (FAX is acceptable) within two (2) weeks of the date on the notification letter (sent to property owners within the lighting district indicating that lights will be de-energized) to indicate that a petition will possibly be sent to the Bureau. The streetlights will not be turned off during this 2 week period if the lights have not yet been de-energized. After the time the Bureau is contacted, the de-energization of the streetlights will be postponed, and your district is allowed 30 days for districts with up to 50 parcels, or 60 days if there are more than 50 parcels in the district, to submit the petition. If the streetlights have already been turned off, then we will make arrangements to turn the lights back on after receiving the required petition.

    DE-ENERGIZATION OF LIGHTS

    Affected streetlights in your lighting district will be turned off if:

    1. no inquiries are received within the 2 week period as mentioned above, or
    2. no petition received within the allotted time, or
    3. invalid petition was received.

    RESULTS OF REBALLOT

    Regardless of the outcome of the re-ballot, the results will hold, and no re-ballot will be conducted for a minimum of one (1) year.

    You can contact the Proposition 218 Compliance Section at Assessment Information/Proposition 218 of the Bureau Of Street Lighting website.